Easy HTTPs 安全证书, SSL安全证书, Let's Encrypt, Let's Encrypt怎么使用, 如何从Let's Encrypt获得证书 Easy HTTPs 安全证书, SSL安全证书, Let's Encrypt, Let's Encrypt怎么使用, 如何从Let's Encrypt获得证书 images/s3eshare.jpg

SSL certificates are keys and signatures that are used to encrypt content transmitted on websites. Therefore, the acquisition of certificates requires an effective and secure process. The Let's Encrypt DV certificate generation process first requires an ACME client to perform domain name verification and obtain a certificate.

Easy HTTPs are constantly updated ACME clients. Currently, Acmev1 and Acmev2 are supported, and applications for wildcard certificates are supported.

The general procedure for the application process for the Let's Encrypt certificate is as follows:

  • 1) First select the ACME client (such as Easy HTTPs);
  • 2) Create CSR (certificate request) and private key (Easy HTTPs provides free tools or online generation);
  • 3) Verify all domain names in the certificate;
  • 4) Obtain a certificate from Let's Encrypt;
  • 5) Download certificate (crt), generate pfx (for IIS), generate jks (for Tomcat/Java);
  • 6) Deployment certificate
  • 7) After the certificate expires, the certificate is updated and redeployed (Let's Encrypt certificate expires in 90 days and needs to be regenerated and replaced after expiration).

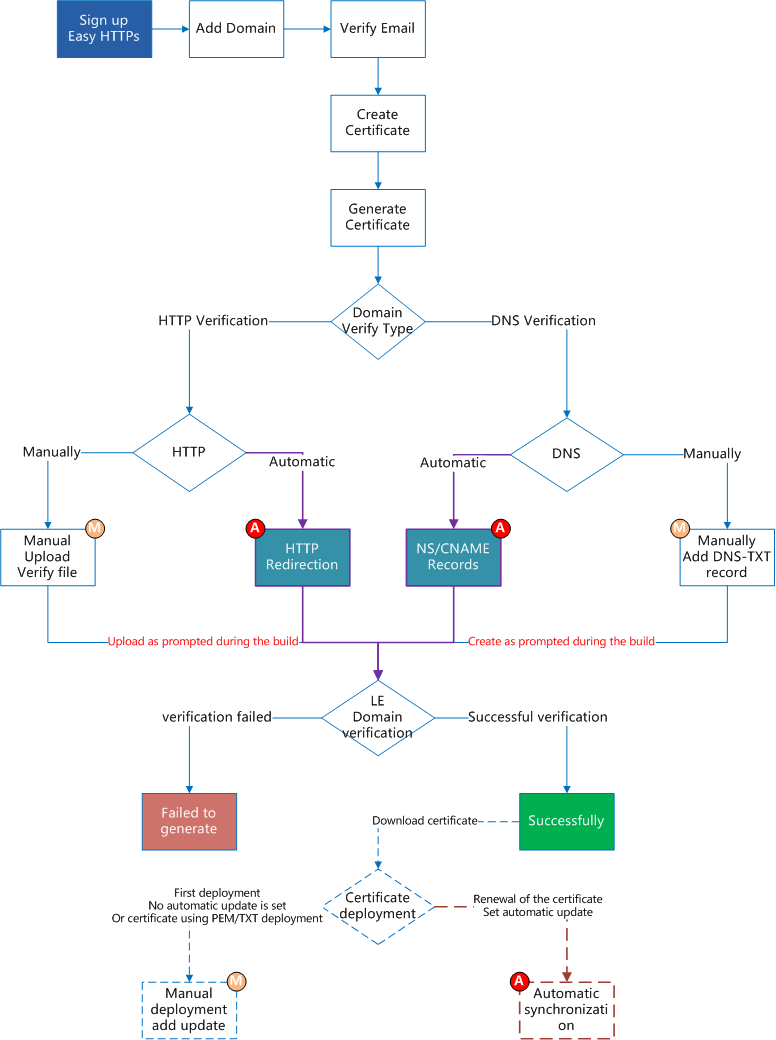
In order to make it easier for you to understand the complete flow of the certificate, we specifically set up a Let's Encrypt certificate generation flow chart, as shown below, for reference.

Among them:Indicates automatic renewal and automatic deployment conditions and deployment.Indicates manual renewal and manual deployment.

 

Let's Encrypt证书生成流程

哲涛SEP服务器事件的管理平台、服务器监控软件
ico、网站favicon图标生成工具
苹果ios app图标、logo生成工具
安卓 app 图标、logo生成工具
苹果app 倍数图标缩放
自定图标缩放、转换、jpg/png互转
邮箱帐号:
发验证码
全名:
密码:
重复密码:
《阅读 Easy HTTPs 服务条款》《阅读 Let's Encrypt 服务条款》
提 交 注 册
X
邮箱帐号:
密码:
登 录
还没有帐号,点击注册
忘记密码?点击此找回!
X
帐号:
提交找回密码
X
X
确 定
X